想法

做这个的想法大部分来源于有一天晚上,走G6辅路从昌平骑车回市内,一堆解限速横冲直撞的逆行远光电动车给我整破防了,想做个小手电制裁一下。起因只是这么简单但是考虑到其他无辜的人我也不会真的这样去做,但是发现这个东西好像确实需要,用来摄影打光,以及夜间外出徒步这类活动都可以用,所以还是决定做出来

另一方面,关于这个手电的电源。绝大部分的设计方案都是使用一颗升压芯片来做电源控制,但是我这里有些别的想法。我以后会做一个大功率自动升降压可调电源,正好可以在这里复用,就当提前踩个坑了,所以虽然会更贵一点,我决定供电方案采用buck-boost自动升降压的恒定电流控制,顺便兼容一下各种电压的电池。(来自2025年的补充:考虑到复刻可行性和成本因素还是决定用boost恒流)

至于控制芯片,考虑到这个功能不算复杂,以及我想拿stm32但是用的机会不多,就用stm32f103c8t6做主控吧

设计方案

硬件

LED

隐藏内容:已被抛弃的大力转飞但是高效率方案(很难想象这两个形容词放在了一起) 这部分没啥技术含量,找个光效高功率大的灯就完了,这里我选择了立德达的5050贴片LED,光效250lm/w,显色指数70,电压选择了6V。随手画一个2串50并的铝基板灯板。按照规格书的功率最大值,单个功率3W,光通量700lm,总计12V 25A 300W功率,70000流明。
原理图 PCB

但是这样有个问题,发光面积过大导致光强过低,因此后来没有采用这一方案。关于冷却方案,原计划直接上水冷!冷头使用60x60mm的铝制水冷头,搭配150x40x40的服务器冷排,在手电筒的体积内散热400W已经完全足够了。为了体积也不打算要水箱了,水泵随手买了个5V供电的微型水泵 但是考虑到体积因素还是风冷了

这一方案需要电压为12V,考虑到电池为3s电压因此供电采用buck-boost拓扑,这一部分也进行了matlab仿真设计,可惜在这里用不到了。仿真条件:电阻1Ω,输入电压12V,输出电容110uf,ESR10mΩ,电感33uH,开关频率100kHz,半桥PWM占空比最大值95%。matlab simulink仿真文件

5A恒流输出 10A恒流输出 20A恒流输出

甚至还画了一个boost电路但是WDDQQX把mos橄榄了没有用得上

原理图 3D-PCB

综合发光面积、价格、效率等,最终选择SFY55灯珠,参数如下:

外形尺寸 光通量-电功率 光通量-电流 伏安特性曲线 CCT色温-电流

这款灯珠为国产型号,虽然光效较低(但考虑人眼对数感知特性这点效率也问题不大)但是价格便宜,而且功率密度足够。上面加上反光杯进一步增加光强。

制冷

散热方案极其重要,工作温度直接影响到灯珠功率效率和寿命。考虑体积没有采用水冷,而是使用了下压式风冷CPU散热器。虽然远超出了此类散热器的标称功率,但是更换风扇为台达9cm 12V 4.32A暴力风扇后完美解决(别问噪音,问就没有)

供电

灯珠供电需要恒流控制下的大约24V电压,正常情况下电流需要20A.以及最高12V可调供电给散热风扇,3.3V给主控电路,外围这部分直接用buck降压电路和LDO芯片解决了没啥可说的。

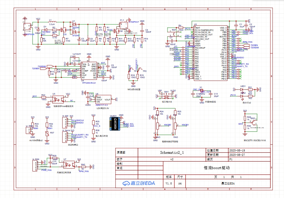
恒流boost电路

v3驱动板设计
v2驱动板设计
原理图 PCB 实物

实验效果较好:信号线路工作正常,无电磁干扰影响,实现恒流控制。

存在的问题:风扇未知原因无法启动,断开信号线连接仅接入电源可以启动;逐渐加大电流过程中mos烧毁(200w+);芯片短路保护控制引脚电压过低,短接后级放大电路强行上拉mos栅极才能工作。

增大功率过程中mos发热严重,换用TO-220封装的并联折角加散热片焊上去测试可以正常工作到30%电流:

20%电流工作情况 Vgs波形 Vds波形

综上,下一个版本要做的改进:

  1. 散热风扇测速信号导致错误
  2. 更换电感值同时降低mosfet开关频率
  3. stm32的电流检测分辨率不足,要加个运算放大器
  4. 更换mosfet封装和散热
  5. 风扇电源应内部稳压而非直连电源以满足宽电压要求
  6. 栅极电阻改用3.3欧
  7. 芯片ldo电容改用1uf
v1驱动板设计

基本无法正常工作,信号反馈回路遭遇严重电磁干扰。设计就不在这放了,主要是PCB设计的问题

软件


cubemx设计

stm32:keil main.c

1
2
3
4
5
6
7
8
9
10
11
12
13
14
15
16
17
18
19
20
21
22
23
24
25
26
27
28
29
30
31
32
33
34
35
36
37
38
39
40
41
42
43
44
45
46
47
48
49
50
51
52
53
54
55
56
57
58
59
60
61
62
63
64
65
66
67
68
69
70
71
72
73
74
75
76
77
78
79
80
81
82
83
84
85
86
87
88
89
90
91
92
93
94
95
96
97
98
99
100
101
102
103
104
105
106
107
108
109
110
111
112
113
114
115
116
117
118
119
120
121
122
123
124
125
126
127
128
129
130
131
132
133
134
135
136
137
138
139
140
141
142
143
144
145
146
147
148
149
150
151
152
153
154
155
156
157
158
159
160
161
162
163
164
165
166
167
168
169
170
171
172
173
174
175
176
177
178
179
180
181
182
183
184
185
186
187
188
189
190
191
192
193
194
195
196
197
198
199
200
201
202
203
204
205
206
207
208
209
210
211
212
213
214
215
216
217
218
219
220
221
222
223
224
225
226
227
228
229
230
/* USER CODE BEGIN Header */
/* USER CODE END Header */
/* Includes ------------------------------------------------------------------*/
#include "main.h"
#include "adc.h"
#include "dma.h"
#include "i2c.h"
#include "tim.h"
#include "usart.h"
#include "gpio.h"

/* Private includes ----------------------------------------------------------*/
/* USER CODE BEGIN Includes */
#include "ssd1306.h"
#include "stdio.h"
#include "Delay.h"
/* USER CODE END Includes */

/* Private typedef -----------------------------------------------------------*/
/* USER CODE BEGIN PTD */
/* USER CODE END PTD */

/* Private define ------------------------------------------------------------*/
/* USER CODE BEGIN PD */
/* USER CODE END PD */

/* Private macro -------------------------------------------------------------*/
/* USER CODE BEGIN PM */
/* USER CODE END PM */

/* Private variables ---------------------------------------------------------*/

/* USER CODE BEGIN PV */
/* USER CODE END PV */

/* Private function prototypes -----------------------------------------------*/
void SystemClock_Config(void);
/* USER CODE BEGIN PFP */
/* USER CODE END PFP */

/* Private user code ---------------------------------------------------------*/
/* USER CODE BEGIN 0 */
int ERR = 0;
char bufnum[7];
volatile uint16_t ADC_Value[9];
uint16_t ADC_Vout,ADC_Fb,ADC_Vin,ADC_TEMP0,ADC_TEMP1,ADC_KNOB0,ADC_KNOB1,ADC_SW,ADC_TEMPSTM;
float Vout,Iout,Vin,TEMP0,TEMP1,KNOB0,KNOB1,SW,TEMPSTM;
int status_SW,status_KNOB;
int DIM_9209;
/* USER CODE END 0 */

/**
* @brief The application entry point.
* @retval int
*/
int main(void)
{
/* USER CODE BEGIN 1 */
/* USER CODE END 1 */

/* MCU Configuration--------------------------------------------------------*/

/* Reset of all peripherals, Initializes the Flash interface and the Systick. */
HAL_Init();

/* USER CODE BEGIN Init */
/* USER CODE END Init */

/* Configure the system clock */
SystemClock_Config();

/* USER CODE BEGIN SysInit */
/* USER CODE END SysInit */

/* Initialize all configured peripherals */
MX_GPIO_Init();
MX_DMA_Init();
MX_ADC1_Init();
MX_I2C1_Init();
MX_USART1_UART_Init();
MX_TIM2_Init();
MX_TIM3_Init();
/* USER CODE BEGIN 2 */
HAL_TIM_Base_Start_IT(&htim3);
HAL_TIM_PWM_Start (&htim2,TIM_CHANNEL_1);
HAL_TIM_PWM_Start (&htim2,TIM_CHANNEL_2);
HAL_ADC_Start_DMA(&hadc1, (uint32_t*)&ADC_Value, 9);

SSD1306_Init ();
/* USER CODE END 2 */

/* Infinite loop */
/* USER CODE BEGIN WHILE */



while (1)
{
//EN
if(ERR||status_SW==1){
HAL_GPIO_WritePin(GPIOB, GPIO_PIN_4, GPIO_PIN_RESET);
}else{
HAL_GPIO_WritePin(GPIOB, GPIO_PIN_4, GPIO_PIN_SET);
}
//ADC
ADC_Vout=ADC_Value[0];
ADC_Fb=ADC_Value[1];
ADC_Vin=ADC_Value[2];
ADC_TEMP0=ADC_Value[3];
ADC_TEMP1=ADC_Value[4];
ADC_KNOB0=ADC_Value[5];
ADC_KNOB1=ADC_Value[6];
ADC_SW=ADC_Value[7];
ADC_TEMPSTM=ADC_Value[8];
Vout=(float)ADC_Vout * 3.3f * 11.0f/ 4095.0f;
Iout=(float)ADC_Fb * 3.3f / 0.0125f / 4095.0f;
Vin=(float)ADC_Vin * 3.3f * 11.0f / 4095.0f;
TEMP0=(float)ADC_TEMP0 * 3.3f / 4095.0f;
TEMP1=(float)ADC_TEMP1 * 3.3f / 4095.0f;
KNOB0=(float)ADC_KNOB0 / 4095.0f;
KNOB1=(float)ADC_KNOB1 / 4095.0f;
SW=(float)ADC_SW / 4095.0f;
TEMPSTM=(1.43f - ((float)ADC_TEMPSTM * 3.3f / 4095.0f))/0.0043f + 25.0f;
//status
status_KNOB = (int)(KNOB0*20)*10+(int)(KNOB1*20.0f);
if(status_KNOB>100)status_KNOB=100;
if(SW>0.66f){status_SW=2;}else if(SW>0.33f){status_SW=1;}else{status_SW=0;}
//DIM pwm
DIM_9209 = 10 + status_KNOB*989/100;
__HAL_TIM_SET_COMPARE(&htim2, TIM_CHANNEL_2, DIM_9209);


}
/* USER CODE END WHILE */

/* USER CODE BEGIN 3 */
/* USER CODE END 3 */
}

/**
* @brief System Clock Configuration
* @retval None
*/
void SystemClock_Config(void)
{
RCC_OscInitTypeDef RCC_OscInitStruct = {0};
RCC_ClkInitTypeDef RCC_ClkInitStruct = {0};
RCC_PeriphCLKInitTypeDef PeriphClkInit = {0};

/** Initializes the RCC Oscillators according to the specified parameters
* in the RCC_OscInitTypeDef structure.
*/
RCC_OscInitStruct.OscillatorType = RCC_OSCILLATORTYPE_HSE;
RCC_OscInitStruct.HSEState = RCC_HSE_ON;
RCC_OscInitStruct.HSEPredivValue = RCC_HSE_PREDIV_DIV1;
RCC_OscInitStruct.HSIState = RCC_HSI_ON;
RCC_OscInitStruct.PLL.PLLState = RCC_PLL_ON;
RCC_OscInitStruct.PLL.PLLSource = RCC_PLLSOURCE_HSE;
RCC_OscInitStruct.PLL.PLLMUL = RCC_PLL_MUL9;
if (HAL_RCC_OscConfig(&RCC_OscInitStruct) != HAL_OK)
{
Error_Handler();
}

/** Initializes the CPU, AHB and APB buses clocks
*/
RCC_ClkInitStruct.ClockType = RCC_CLOCKTYPE_HCLK|RCC_CLOCKTYPE_SYSCLK
|RCC_CLOCKTYPE_PCLK1|RCC_CLOCKTYPE_PCLK2;
RCC_ClkInitStruct.SYSCLKSource = RCC_SYSCLKSOURCE_PLLCLK;
RCC_ClkInitStruct.AHBCLKDivider = RCC_SYSCLK_DIV1;
RCC_ClkInitStruct.APB1CLKDivider = RCC_HCLK_DIV2;
RCC_ClkInitStruct.APB2CLKDivider = RCC_HCLK_DIV1;

if (HAL_RCC_ClockConfig(&RCC_ClkInitStruct, FLASH_LATENCY_2) != HAL_OK)
{
Error_Handler();
}
PeriphClkInit.PeriphClockSelection = RCC_PERIPHCLK_ADC;
PeriphClkInit.AdcClockSelection = RCC_ADCPCLK2_DIV6;
if (HAL_RCCEx_PeriphCLKConfig(&PeriphClkInit) != HAL_OK)
{
Error_Handler();
}
}

/* USER CODE BEGIN 4 */
void HAL_TIM_PeriodElapsedCallback(TIM_HandleTypeDef *htim){
if(htim == &htim3)
{
HAL_GPIO_TogglePin(GPIOC,GPIO_PIN_13);
//oled
SSD1306_GotoXY (0,0);
sprintf (bufnum, "PWM%03d", DIM_9209);
SSD1306_Puts (bufnum, &Font_11x18, 1);
SSD1306_GotoXY (0,20);
sprintf (bufnum, "Vo:%03.1f", Vout);
SSD1306_Puts (bufnum, &Font_11x18, 1);
SSD1306_GotoXY (0,40);
sprintf (bufnum, "Io:%03.1f", Iout);
SSD1306_Puts (bufnum, &Font_11x18, 1);
SSD1306_UpdateScreen();
}
}
/* USER CODE END 4 */

/**
* @brief This function is executed in case of error occurrence.
* @retval None
*/
void Error_Handler(void)
{
/* USER CODE BEGIN Error_Handler_Debug */
/* USER CODE END Error_Handler_Debug */
}

#ifdef USE_FULL_ASSERT
/**
* @brief Reports the name of the source file and the source line number
* where the assert_param error has occurred.
* @param file: pointer to the source file name
* @param line: assert_param error line source number
* @retval None
*/
void assert_failed(uint8_t *file, uint32_t line)
{
/* USER CODE BEGIN 6 */
/* USER CODE END 6 */
}
#endif /* USE_FULL_ASSERT */

成品